By STMicroelectronics 1455
STM32F103CBT6 is a 32-bit Flash microcontroller produced by STMicroelectronics and belongs to the STM32F103 series. Using the ARM Cortex-M3 core, it is often used in various embedded systems, including industrial control, automotive electronics, consumer electronics and other fields.
This microcontroller is based on the high-performance ARM Cortex-M3 32-bit RISC core and operates at a frequency of 72MHz. It integrates high-speed embedded memory, including up to 128KB of Flash and 20KB of SRAM. In addition, STM32F103CBT6 also provides a rich set of enhanced I/O and peripherals connected to two APB buses.
STM32F103CBT6 has rich interfaces and functions, including multiple serial communication interfaces (such as USART, SPI, I2C), analog-to-digital converter (ADC), universal timer (TIM), universal serial bus (USB), Ethernet control device (MAC), etc.

Ⅰ.Specifications of STM32F103CBT6
•Number of digits:32
•Number of pins:48
•Products:MCUs
•Height:1.4 mm
•Length:7 mm
•Width:7 mm
•Package:Tray
•Humidity Sensitivity:Yes
•ADC resolution:12 bit
•Analog-to-digital conversion number (ADC):2
•Data bus width:32 bit
•Installation style:SMD/SMT
•Package/Case:LQFP-48
•Program memory size:128 kB
•Supply voltage-Minimum:2 V
•Supply voltage-Max:3.6 V
•Minimum operating temperature:-40℃
•Maximum operating temperature:+85℃
•Data RAM size:20 kB
•Data Ram type:SRAM
•Maximum clock frequency:72 MHz
•Number of input/output terminals:37 I/O
•Number of inputs/outputs:37 Input
•Dissipated power (Max):363 mW
•Number of ADC channels:10 Channel
•Number of timers/counters:4 Timer
•Processor family:ARM Cortex M
•Product Category:ARM Microcontroller-MCU
•Product type:ARM Microcontrollers-MCU
Ⅱ.Features of STM32F103CBT6
1.High performance: This microcontroller uses a 72MHz operating frequency, which can provide fast data processing and efficient execution speed.
2.Low power consumption: STM32F103CBT6 has low power and low voltage characteristics when working, and is suitable for low power consumption application scenarios.
3.Large-capacity flash memory: This microcontroller is equipped with 128KB of flash memory, which can be used to store program code and data.
4.Easy to use: The MCU architecture of STM32F103CBT6 provides an easy-to-use platform that can be applied to areas including motor drives, PCs and games, HVAC and industrial applications.
5.Rich low-power modes: Supports a variety of low-power modes, including sleep mode, stop mode and standby mode, which can effectively reduce power consumption and extend battery life.
6.ARM Cortex-M3 core: Integrated ARM Cortex-M3 32-bit processor core, providing high-performance computing capabilities and low power consumption.
7.Flexible memory configuration: With different types and sizes of memory, including flash memory (Flash), random access memory (SRAM) and EEPROM, suitable for various application needs.
8.Wide range of applications: Due to its stable performance, low power consumption, and rich peripherals, STM32F103CBT6 is widely used in industrial control, automotive electronics, consumer electronics, medical equipment and other fields.
9.Rich development ecosystem: Provides a wealth of development tools and environments, including STM32CubeMX tools officially provided by ST, Keil MDK, IAR Embedded Workbench, etc., supporting multiple development languages and development processes.
10.Rich peripherals: STM32F103CBT6 is equipped with multiple general-purpose input and output pins, analog-to-digital converter (ADC), timer, serial communication interface (such as SPI and I2C), universal asynchronous receiver/transmitter (UART ) and other peripherals to facilitate connection and communication with external devices.
Ⅲ.Protection function of STM32F103CBT6
1.Overcurrent protection: Overcurrent protection is usually implemented through current sensing components in external circuits (such as current sensors or current limiters). Once a current exceeding a set threshold is detected, the external circuit can trigger corresponding protective actions, such as cutting off the power supply or reducing the current.
2.Overheating protection: Overheating protection is usually implemented through an external temperature sensor. Once it is detected that the temperature of the chip or the surrounding environment exceeds the set threshold, the external circuit can trigger the corresponding protection action, such as reducing power or disconnecting the power supply.
3.Overvoltage protection: STM32F103CBT6 can achieve overvoltage protection through external circuits. For example, a voltage detection circuit can be used to monitor the voltage, and an external voltage comparator or operational amplifier can be used to trigger protective actions, such as turning off the relevant power supply or performing other safety operations.
Ⅳ.STM32F103CBT6 performance line block diagram

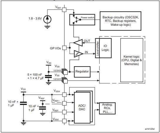
Ⅴ.Power supply scheme of STM32F103CBT6

Ⅵ.Application fields of STM32F103CBT6
1.Industrial control: STM32F103CBT6 is often used in the field of industrial automation, including factory automation, robot control, process control, etc. Its high performance and rich peripherals enable it to meet the needs of various industrial control systems.
•Factory automation: In factory automation systems, STM32F103CBT6 can be used to control various machinery and equipment, such as motors, conveyor belts, valves, etc. Through its built-in PWM (Pulse Width Modulation) function and timer, the motor speed and position can be precisely controlled to achieve automation and efficient operation of the production line.
•Robot control: STM32F103CBT6 is also suitable for robot control systems. It can process input signals from various sensors, such as cameras, ultrasonic sensors, etc., and control the movement and operation of the robot based on these signals. Through its high-speed data processing capabilities and real-time performance, precise control and rapid response of the robot can be achieved.
•Process control: In industrial automation processes, STM32F103CBT6 can be used to monitor and control various process parameters, such as temperature, pressure, flow, etc. Through connections with sensors and actuators, data on process parameters can be obtained in real time and adjusted according to preset control algorithms to ensure the stability of the production process and product quality.
2.Communication equipment: including network equipment, routers, switches, etc. The rich communication interfaces and high performance of STM32F103CBT6 make it the core controller of various communication equipment.
•Network equipment: In network equipment, STM32F103CBT6 can serve as the core controller, responsible for the overall management and data processing of the equipment. It supports multiple communication protocols, such as Ethernet, CAN, USART, etc., and can communicate and exchange data with various network devices. Through its high-performance processing capabilities, rapid data forwarding and processing can be achieved to ensure network stability and efficiency.
•Router: In a router, STM32F103CBT6 can be used as the core of the routing control unit. It is responsible for receiving data packets from different network interfaces, making forwarding decisions based on the routing table, and sending the data packets to the destination address. Through its built-in multiple communication interfaces and high-speed data processing capabilities, efficient data routing and forwarding can be achieved, improving the overall performance of the network.
•Switch: In the switch, STM32F103CBT6 can serve as the core controller, responsible for the overall management and control of the switch. It can connect to each port through its built-in communication interface to monitor and control the transmission of data packets in real time. Through its high-performance processing capabilities, rapid data exchange and forwarding can be achieved to ensure network stability and efficiency.
3.Medical equipment: Medical equipment has extremely high requirements for stability and reliability. The performance and functions of STM32F103CBT6 make it the core controller of various medical equipment, including patient monitors, medical imaging equipment, diagnostic equipment, etc.
•Patient monitor: STM32F103CBT6 can be used as the core control of the patient monitor, responsible for collecting and processing the patient's physiological data, such as electrocardiogram, blood pressure, oxygen saturation, etc. Through its high-speed data processing capabilities and rich peripheral interfaces, real-time monitoring and analysis of patients' physiological data can be achieved, providing doctors with accurate diagnostic basis.
•Medical imaging equipment: In medical imaging equipment, such as ultrasound imagers, X-ray machines, etc., STM32F103CBT6 can be used as the core of image processing and control. It is responsible for receiving and processing image data from sensors, performing image enhancement, filtering and other processing, and finally outputs high-quality medical images. At the same time, STM32F103CBT6 also supports a variety of communication protocols, which can realize data exchange and sharing with other medical equipment.
•Diagnostic equipment: In diagnostic equipment, such as blood glucose meters, urine analyzers, etc., STM32F103CBT6 can be used as the main controller, responsible for the overall management and control of the equipment. Through its built-in ADC (analog-to-digital converter) and DAC (digital-to-analog converter), sample signals can be collected and processed, and accurate diagnostic results can be output.
4.Consumer electronics: STM32F103CBT6 is suitable for consumer electronics, such as smart home equipment, smart TVs, game consoles, etc. It can provide these products with powerful computing and control capabilities, enabling rich functions and user experience.
•Smart TV: In smart TVs, STM32F103CBT6 can be used as a microcontroller on the TV mainboard, responsible for controlling basic functions such as turning on, shutting down, and changing channels of the TV. In addition, it can also work with the TV's image processing chip, audio processing chip, etc. to achieve high-quality audio and video output and rich user interaction functions.
•Smart home equipment: In the field of smart home, STM32F103CBT6 can be used as the core controller of smart home equipment, such as smart light bulbs, smart sockets, smart cameras, etc. Through its built-in GPIO, PWM, UART and other interfaces, you can control the device's switch, brightness, color temperature and other parameters to realize the automation and intelligence of smart homes. At the same time, STM32F103CBT6 also supports wireless communication technologies, such as Wi-Fi, Bluetooth, etc., which can realize interconnection and remote control between devices.
•Game console: In a game console, STM32F103CBT6 can be used as the core controller of the game controller, responsible for receiving the player's operating instructions and passing them to the game console. At the same time, it can also be connected to the display, audio and other modules of the game console to achieve smooth operation of the game and high-quality picture and sound output.
5.Battery-powered devices: Due to the low power consumption of STM32F103CBT6, it is suitable for battery-powered devices, such as smart watches, portable measurement equipment, etc. These devices need to run for long periods of time and have strict power consumption requirements, and the STM32F103CBT6 can meet these requirements. STM32F103CBT6 has multiple low-power modes, such as sleep mode, stop mode and standby mode. These modes allow the microcontroller to reduce power consumption when full speed operation is not required, thus extending battery life. For example, in sleep mode, STM32F103CBT6 can turn off most functions, retain only the wake-up source, and wait for external events with minimal power consumption.
6.Automotive electronics: In the field of automotive electronics, STM32F103CBT6 also has important applications. It can be used in automotive electronic control units (ECUs) and in-car entertainment systems. Due to its high performance and stability, STM32F103CBT6 can realize intelligent control and multimedia functions of vehicles, improving driving experience and safety.
•Automotive Electronic Control Unit (ECU): The Automotive Electronic Control Unit (ECU) is the core control system of the vehicle and is responsible for monitoring and controlling various functions and performance of the vehicle. STM32F103CBT6 has become an ideal choice for many ECUs due to its high performance and stability.
•Vehicle entertainment system: STM32F103CBT6 can support audio and video processing and playback, providing drivers with a rich entertainment experience. For example, it can connect to Bluetooth headsets or car audio to provide high-quality audio output; at the same time, it can also support video playback, allowing drivers to watch movies or navigation guidance while waiting.
7.Audio and video processing and playback:STM32F103CBT6 can support audio and video processing and playback, providing drivers with a rich entertainment experience. For example, it can connect to Bluetooth headsets or car audio to provide high-quality audio output; at the same time, it can also support video playback, allowing drivers to watch movies or navigation guidance while waiting.
(1)Audio processing:
•Bluetooth module: In order to achieve connection with Bluetooth headsets, STM32F103CBT6 can integrate or connect an external Bluetooth module. The Bluetooth module is connected to the STM32F103CBT6 through UART (Universal Asynchronous Receiver/Transmitter) or other communication interfaces and is responsible for processing the sending and receiving of Bluetooth signals to achieve high-quality audio output.
•Audio decoder/encoder: STM32F103CBT6 can be connected to audio decoder/encoder modules. These modules usually communicate with STM32 through interfaces such as I2S (Inter-IC Sound) or SPI (Serial Peripheral Interface). An audio decoder can convert digital audio signals into analog signals to drive car speakers or Bluetooth headsets; while an audio encoder can convert analog audio signals into digital signals for storage or transmission.
(2)Video processing:
•Display interface: STM32F103CBT6 can output the decoded video signal to the vehicle display through display interfaces such as LCD and TFT.
•Touch screen control: For vehicle-mounted displays that support touch screens, STM32F103CBT6 can also be used with the touch screen controller module to enable drivers to select and control video playback through touch operations.
•Video decoder/encoder: Similar to audio, the processing of video requires a specialized decoder/encoder. STM32F103CBT6 can be connected to these hardware modules through appropriate interfaces (such as SPI, I2C, etc.) to achieve decoding and encoding of video signals. The decoded video signal can be output to the vehicle display for the driver to watch.
Ⅶ.Power supply and reference decoupling of STM32F103CBT6 (VREF+ not connected to VDDA)

Ⅷ.STM32F103CBT6 alternative model
•STM32F103CBT6TR
•ME32F103CBT6
•ME32F102CBT6
•STM32F103C4T7A
•LPC1752FBD80
•STM32F103CBT7
Frequently Asked Questions
1.What is the processor architecture of STM32F103CBT6?
The processor architecture of STM32F103CBT6 is based on the ARM Cortex-M3 core. This is a high-performance, low-power processor architecture with excellent interrupt response capabilities and high instruction execution efficiency, which is very suitable for real-time application scenarios. Features of the Cortex-M3 core include a maximum operating frequency of 72MHz, 32-bit ALU (arithmetic logic unit) and multiplier, support for single-cycle instruction execution, low-power design, and support for the Thumb-2 instruction set. On STM32F103CBT6, the ARM Cortex-M3 core is tightly integrated with other peripheral modules, providing powerful computing power and rich functions.
2.What communication interfaces are supported by the STM32F103CBT6?
The STM32F103CBT6 supports USART, SPI, and I2C communication interfaces, among others.
3.What development tools are commonly used for programming the STM32F103CBT6?
Common development tools for programming the STM32F103CBT6 include STM32CubeMX, Keil MDK, and IAR Embedded Workbench