By Texas Instruments 1659
TL494CN is a fixed frequency pulse width modulation circuit, which contains all the functions required for switching power supply control. It is widely used in single-ended forward dual-tube, half-bridge, and full-bridge switching power supplies.
The TL494CN device integrates on a single chip all the functionality required to build a pulse-width modulation (PWM) control circuit. The device is primarily designed for power control, providing the flexibility to customize the power control circuitry for specific applications. The device contains two error amplifiers, an on-chip adjustable oscillator, a dead time control (DTC) comparator, a pulse steering control flip-flop, a 5V, 5% accuracy regulator and output control circuitry.

Ⅰ.Specification parameters of TL494CN
•Number of channels:2
•Number of pins:16
•Rise time:100 ns
•Product Category:Switch Controller
•Number of output terminals:2 Output
•Package/Case:PDIP-16
•Fall time:40 ns
•Height:4.57 mm
•Length:19.3 mm
•Switching frequency:300 kHz
•Duty Cycle-Max:45%
•Maximum duty cycle:45%
•Input voltage:7 V to 40 V
•Output voltage:40 V
•Input voltage:13 V
•Output current:200 mA
•Minimum operating temperature:-40℃
•Maximum operating temperature:+85℃
•Power supply voltage (DC):7.00V (min)
•Installation style:Through Hole
•Topology:Boost, Buck, Flyback, Forward, Push-Pull
Ⅱ.Functions of TL494CN
•Circuit architecture allows easy synchronization
•Complete PWM power control circuit
•Output control selects single-ended or push-pull operation
•Variable dead time provides control over total range
•200mA sink or source unspecified output
•Internal circuitry prohibits double pulses at either output
•Internal voltage regulator provides stable 5V reference supply with 5% tolerance
Ⅲ.TL494CN working principle
1.Error amplifier: The error amplifier plays a key role in PWM (pulse width modulation) controllers such as TL494CN. The main function of the error amplifier is to compare the difference between the reference voltage and the output voltage to generate an error signal. This error signal reflects the deviation of the output voltage from the desired value. In the PWM control system, the error amplifier is an important component. It generates an error signal by comparing the reference voltage and the output voltage. This error signal will be used to adjust the PWM duty cycle to adjust the output voltage. In this way, the output voltage is controlled within a desired range to achieve stable operation of the system. For example, if the output voltage is lower than the reference voltage, the error amplifier will produce a positive error signal, which will cause the PWM controller's duty cycle to increase, thereby increasing the output voltage. On the contrary, if the output voltage is higher than the reference voltage, the error amplifier will generate a negative error signal, which will cause the duty cycle of the PWM controller to decrease, thereby reducing the output voltage.
2.Comparator: The triangle wave signal and the error signal are input into the comparator at the same time. The comparator here is used to compare the triangle wave signal with the error signal to generate a PWM signal.
3.Triangular wave oscillator: TL494CN integrates a triangle wave oscillator, which generates a triangle wave signal with a stable frequency. This frequency is usually determined by external resistive and capacitive components. Triangular wave oscillators are useful in many applications, such as in PWM (Pulse Width Modulation) control systems, where the triangle wave signal can be used to generate the PWM signal. By comparing the triangle wave signal and the error signal, the PWM controller can adjust the output voltage to achieve stable operation of the system. In the TL494CN, the frequency of the triangle wave oscillator is determined by external anode and capacitor components. By adjusting the values of these components, the frequency of the triangle wave signal can be changed. This allows users to tailor the system's performance to specific application needs.
4.PWM signal generation: If the error signal indicates that the output voltage is too high, the PWM signal will have a smaller duty cycle; conversely, if the output voltage is too low, the duty cycle of the PWM signal will increase. This method adjusts the output voltage by changing the duty cycle of the PWM signal.
5.Feedback loop: The output voltage returns to the error amplifier through the feedback circuit, forming a closed-loop control system. This enables the TL494CN to adjust the PWM signal in real time to respond to load changes and maintain a stable output voltage.
6.Output control: The generated PWM signal drives the power switching device (usually MOSFET) of the output stage to control its on-off state. By adjusting the duty cycle of the PWM signal, the conduction time of the power switching device can be adjusted, thereby adjusting the output voltage.
Ⅳ.Absolute Maximum Ratings of TL494CN
over operating free-air temperature range(unless otherwise noted)

1.Stresses beyond those listed under Absolute Maximum Ratings may cause permanent damage to the device. These are stress ratings only, and functional operation of the device at these or any other conditions beyond those indicated under Recommended Operating Conditions is not implied. Exposure to absolute -maximum-rated conditions for extended periods may affect device reliability.
2.All voltages are with respect to the network ground terminal.
Ⅴ.Electrical Characteristics of TL494CN
over recommended operating free-air temperature range,VCC=15V, f=10 kHz(unless otherwise noted)

1.For conditions shown as MIN or MAX, use the appropriate value specified under recommended operating conditions.
2.Duration of short circuit should not exceed one second.
3.All typical values,except for parameter changes with temperature,are at TA=25°C.
Ⅵ.How to use TL494CN in switching power supply design?
1.Determine power supply requirements: Determine the input voltage range, output voltage and current requirements, and other performance parameters of the designed power supply.
2.Select external components: Select appropriate external components according to power requirements, such as inductors, capacitors, diodes, etc. The selection of these components has a great impact on the performance and stability of the power supply.
3.Connect the feedback loop: Set up the feedback loop to send part of the output voltage back to the feedback pin of TL494CN. In this way, the TL494CN can generate a PWM signal by comparing the output voltage with the desired voltage, and adjust the output voltage.
4.Connect external components to TL494CN: Connect external components such as inductors and capacitors to ensure the stability and transition response of the power supply.
5.Set the reference voltage: There is a reference voltage source inside the TL494CN. By setting it, the desired output voltage level can be determined.
6.Set the triangle wave frequency: TL494CN contains a triangle wave oscillator internally. By selecting appropriate external resistors and capacitors, the frequency of the triangle wave can be set.
7.Connect the PWM output: Connect the pulse width modulation output pin of the TL494CN to the control pin of a power switching device such as a MOSFET. The pulse width modulation (PWM) signal duty cycle controls the on time of the switching element, thereby regulating the output voltage.
8.Power supply and debugging: Provide appropriate power supply voltage, and then debug by measuring output voltage, observing PWM waveform, etc. Make sure the output voltage is within the expected range and the system is stable.
9.Filtering and protection: Add an output filter circuit to reduce the output ripple, and consider overcurrent, overvoltage, undervoltage and other protection circuits to enhance the stability and reliability of the power supply.
10.Optimization and testing: Perform performance optimization, such as improving efficiency, reducing ripple, etc., and conduct necessary tests to ensure that the power supply meets the design specifications.
Ⅶ.Specific steps to configure TL494CN to generate a specific PWM signal
1.Reference voltage setting: There is a reference voltage source inside TL494CN. By adjusting this voltage source, the desired output voltage level can be set. Connect a resistor network or potentiometer to set the reference voltage.
2.Feedback loop connection: Connect the feedback pin to the output circuit to provide a feedback signal of the output voltage. This can be achieved through a voltage divider resistor network.
3.Triangular wave frequency setting: TL494CN integrates a triangular wave oscillator. By selecting appropriate external resistors and capacitors, the frequency of the triangular wave can be set. Use the following formula to calculate frequency:

4.PWM duty cycle adjustment: The duty cycle of the PWM signal is proportional to the output voltage. The duty cycle can be adjusted by adjusting the reference voltages of the two comparators or by changing component values in the feedback loop.
5.External component connections: Connect appropriate external components such as inductors and capacitors to ensure the stability and transition response of the power supply. The values of these components usually depend on the specific application requirements.
6.PWM output connection: Connect the PWM output pin to the control pin of the power switching element (such as MOSFET). The duty cycle of the PWM signal will control the on-time of the switching element, thereby affecting the output voltage.
7.Power supply and debugging: Provide appropriate power supply voltage, and then debug by measuring the output voltage, observing the PWM waveform, etc. Make sure the output voltage is within the expected range and the system is stable.
8.Optimization and testing: Perform performance optimization, such as improving efficiency, reducing ripple, etc., and conduct necessary tests to ensure that the power supply meets the design specifications.
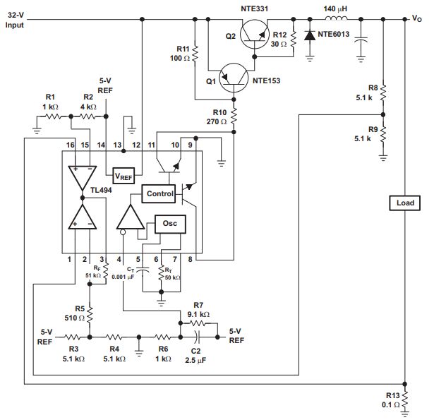
Ⅷ.Typical Application of TL494CN

Frequently Asked Questions
1.What is the significance of the error amplifier in TL494CN?
The error amplifier in TL494CN compares the actual output voltage with a reference voltage and produces an error signal. This signal is used to adjust the PWM signal, ensuring the output voltage matches the desired value.
2.What external components are typically connected to TL494CN in a switch-mode power supply design?
External components include resistors, capacitors, inductors, and feedback networks. These components are used to set the frequency, adjust the duty cycle, and stabilize the output voltage.
3.How is the output voltage of a power supply controlled using TL494CN?
The output voltage is controlled by adjusting the PWM signal's duty cycle. A higher duty cycle leads to a higher output voltage, while a lower duty cycle results in a lower output voltage.