By Texas Instruments 1187
The LM1117 is a linear voltage regulator chip commonly used in power management applications. It is a low dropout voltage regulator with fixed output voltage.
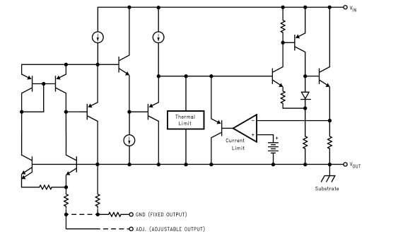
The LM1117 can both limit current and prevent overheating. This circuit uses a Zener-regulated bandgap reference to ensure the accuracy of the output voltage reaches ±1%. LM1117 series products include LLP, TO-263, SOT-223, TO-220 and TO-252D-PAK, etc. In order to improve the instantaneous response capability of the device and improve the stability of the device, it is also required to add a tantalum capacitor of more than 10 uF to the device.

Ⅰ.Specification parameters of LM1117
•Rating:Catalog
•Output options:Adjustable Output, Fixed Output
•Iout (max) (A):0.8
•Vin (min) (V):2.6
•Vin (max) (V):15
•Vout (min) (V):1.25
•Vout (max) (V):13.8
•Iq (typ) (mA):5
•Noise (µVrms):38
•Fixed output options (V):1.8,2.5,3.3,5
•Accuracy (%):3
•Thermal resistance θJA (°C/W):24
•Regulated outputs (#):1
•Load capacity (min) (µF):10
•PSRR at 100 KHz (dB):47
•Dropout voltage (Vdo) (typ) (mV):1200
•Operating temperature range (°C):-40 to 125
Ⅱ.Functions of LM1117

1.Low dropout: The LM1117 is a low dropout regulator (LDO), which means that within the normal operating range, the difference between the input voltage and the output voltage is very small. This helps improve efficiency.
2.Voltage stability: One of the main functions of LM1117 is to stabilize the output voltage. It is able to provide stable output within a certain range and maintain the stability of the output voltage even when the input voltage fluctuates or the load changes.
3.Maximum output current: The maximum output current that the LM1117 chip can provide depends on the specific model, but it is usually between a few hundred milliamps and 1 amp.
4.Fixed output voltage: The LM1117 series has multiple models, each model has a specific fixed output voltage. Users can choose models with different output voltages according to application requirements, such as 3.3V, 5V, etc.
5.Thermal stability: LM1117 has certain thermal stability, can work within a certain temperature range, and implements overheating protection when the temperature range is exceeded.
6.Overcurrent protection: Some models may also have overcurrent protection to prevent the load from exceeding the chip's capabilities.
7.Short circuit protection: Some LM1117 models have short circuit protection function, which can prevent damage to the chip when the output is short circuited.
8.Input voltage range: LM1117 can operate normally within a certain input voltage range, which makes it suitable for different power input conditions.
Ⅲ.Application fields of LM1117
1.Embedded systems: LM1117 is a low dropout linear regulator (LDO), which is widely used in embedded systems as a power supply for microcontrollers or microprocessors. Its main advantage is the ability to provide a stable output voltage with low noise and ripple. In embedded systems, microcontrollers or microprocessors require a stable power supply to maintain their normal operation. Fluctuations or instability in the power supply may cause malfunction or damage to these chips. The LM1117 is able to provide a stable output voltage, ensuring that these chips are not affected by power supply fluctuations when operating.
2.Network equipment: LM1117 is also widely used in network equipment, such as routers and switches. These devices often require a stable power source to ensure they work properly and to keep data being transmitted and processed. Network equipment such as routers and switches usually require power supplies of multiple voltage levels to meet the needs of various internal circuits and chips. As a low-dropout linear voltage regulator, LM1117 can provide stable and reliable power output to meet the needs of these equipment. power requirements.
3.Medical equipment: In some low-power medical equipment, LM1117 can be used to provide stable power supply to ensure that the equipment can work normally in different power environments.
4.Wireless communication equipment: In wireless communication equipment, such as WiFi modules, Bluetooth modules, etc., LM1117 can be used as their power management part to ensure that these devices can operate normally when the power supply changes.
5.Sensor module: LM1117 is a voltage regulator integrated circuit, usually used to provide stable power supply for various sensor modules. It regulates the input voltage to a preset output voltage, ensuring that the sensor can operate normally under different power supply conditions. In the sensor module, the role of LM1117 is to provide a stable power supply to ensure that the sensor can work properly. Sensors usually require a stable power supply to ensure the accuracy and reliability of their output signals. By using LM1117, the sensor module can operate in different Maintain stable output under certain power supply conditions, thereby improving system reliability and stability.
6.Consumer electronics products: In consumer electronics products such as televisions, stereos, digital cameras, etc., LM1117 can be used to provide various power supply voltages to ensure the normal operation of these devices.
7.Industrial control systems: LM1117 is also often used in industrial automation and control systems to provide various power supply voltages to meet the power needs of different components. In industrial control systems, various electronic components and sensors require stable power supply to ensure their normal operation. As a voltage regulator integrated circuit, LM1117 can provide stable and reliable power output to meet the power needs of various components. For example, some sensors may require lower voltages to operate, while other components may require higher voltages or currents to perform specific tasks. By using the LM1117, the output voltage can be adjusted as needed to meet the power needs of different components.
8.Electronic toys: In some electronic toys, LM1117 can be used to provide appropriate power supply voltage to meet the needs of the toy circuit. Electronic toys often use batteries or other forms of power. As a voltage regulator, LM1117 can ensure that the voltage provided to the toy circuit is stable and is not affected by changes in battery voltage.
Ⅳ.Absolute Maximum Ratings of LM1117
over operating free-air temperature range(unless otherwise noted)

1.Stresses beyond those listed under Absolute Maximum Ratings may cause permanent damage to the device. These are stress ratings only, which do not imply functional operation of the device at these or any other conditions beyond those indicated under Recommended Operating Conditions.Exposure to absolute -maximum-rated conditions for extended periods may affect device reliability.
2.The maximum power dissipation is a function of TJ(max) , RθJA, and TA.The maximum allowable power dissipation at any ambient temperature is PD=(TJ(max)–TA)/RθJA. All numbers apply for packages soldered directly into a PCB.
Ⅴ.LM1117 Electrical Characteristics
unless otherwise specified, Tj=25°C

Ⅵ.Protection function of LM1117
1.Short circuit protection: LM1117 usually has a short circuit protection function to prevent excessive current from flowing through the chip caused by an output short circuit. Short circuit protection helps maintain system security and stability.
2.Overheating protection: LM1117 usually has a built-in overheating protection circuit to prevent the chip from being damaged under high temperature conditions. When the chip temperature exceeds a set threshold, the overheat protection function is triggered, turning off the output until the chip cools down to a safe temperature.
3.Overcurrent protection: Some LM1117 models have overcurrent protection function, which can prevent the output current from exceeding the maximum value specified by the chip. This helps prevent damage to the chip and attached circuitry.
Ⅶ.Alternate model of LM1117
1.LD1117: LD1117 is a linear voltage regulator launched by STMicroelectronics. It is similar in function and characteristics to LM1117.
2.LM317: LM317 is the predecessor of LM1117 and has similar linear voltage stabilization function. It is also a widely used voltage regulator chip suitable for many of the same application scenarios.
3.NCP1117: NCP1117 is a voltage regulator provided by ON Semiconductor, similar to LM1117.
4.LM2940: The LM2940 is another linear regulator offered by National Semiconductor (now TI) with low dropout and fixed output voltage.
5.AMS1117: AMS1117 is a linear voltage regulator produced by AMS (Advanced Monolithic Systems) and is also one of the alternative models of LM1117.
Ⅷ.Precautions when using LM1117
1.Heat dissipation: If the LM1117 is used under high load conditions, heat dissipation may need to be considered. The chip may generate some heat, especially under high input voltage and load conditions. To ensure the LM1117 operates within the specified temperature range, a heat sink may be required.
2.Avoid excessive input voltage: Although the LM1117 has a certain input voltage range, avoid exceeding the specified maximum input voltage when possible. This helps ensure the chip is functioning properly and increases its lifespan.
3.Input voltage and maximum power consumption: LM1117 has a certain input voltage range and maximum power consumption limit. Make sure the input voltage is within the specified range and does not exceed the maximum power consumption of the chip.
4.Load stability: Pay attention to the load stability of LM1117 to ensure that the chip can provide stable output voltage under different load conditions.
5.Capacitor selection: LM1117 requires input and output capacitors, usually electrolytic capacitors. Selecting the appropriate capacitors is important as they are critical to the performance and stability of the regulator. Refer to the LM1117 data sheet for recommended capacitor values and types.
6.Layout of power and ground wires: The layout of the chip is also important for performance. Keeping input and output power lines short and separate, good layout helps reduce noise and improve stability.
Frequently Asked Questions
1.What is the output stability and accuracy of LM1117?
The output stability of LM1117 refers to the chip's ability to provide a relatively constant output voltage under a certain input voltage range and load conditions. Normally, the output stability of LM1117 is good under certain working conditions and can meet the requirements of most applications. Output voltage response to load changes is often a critical specification. The LM1117 is able to maintain relative stability of the output voltage within a range of load changes, which is critical for applications in power management.
2.What are the thermal characteristics of LM1117 under high load conditions?
LM1117 usually has certain thermal stability and can operate within a certain temperature range. However, under high load conditions, the chip may generate more heat, so it is necessary to ensure that the operating temperature does not exceed specified limits. Under high load conditions, appropriate cooling measures such as heat sinks or heat sinks may need to be considered. This helps improve the chip's heat dissipation capabilities and prevents the chip from overheating.
3.How to use LM1117?
Two wires should be connected to the ground terminal of the LM1117, one for the input voltage and one for the output. Connect one of these wires to the negative wire of your power source. The input wire and not connected ground wire should now be hooked up to your multimeter.
4.What is the difference between LM1117 and LM317?
The main difference is dropout voltage. It is 1.2V for the lm1117 and about 3V for the LM317, so it depends upon the supply voltage that powers the regulator as to which one you can use. The LM1117 would require a minimum of 4.5V supply voltage (allowing operation from a standard 5V supply).